Attachment Booklet

 

Northern Beaches Council Meeting

 

Tuesday 25 June 2024

 


 -

TABLE OF CONTENTS

Item       Subject

No

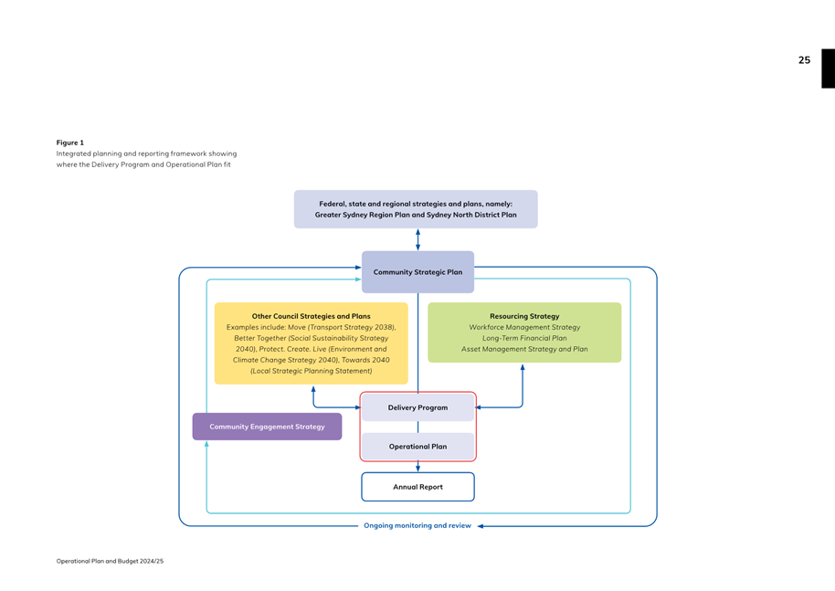
9.1         Outcome of Public Exhibition - Draft Delivery Program 2024-2028, Operational Plan 2024/25, Long-term Financial Plan 2024-2034 and Asset Management Plans 2024-2034

Attachment 1:      Community and Stakeholder Engagement Report................................... 3

Attachment 2:      Proposed changes to the documents since exhibition............................ 95

Attachment 3:      Revised Delivery Program 2024-2028 and Operational Plan 2024/25. 105

Attachment 4:      Revised Fees and Charges including Pricing Methodology 2024/25... 267

Attachment 5:      Revised Long-Term Financial Plan 2024-2034..................................... 367

Attachment 6:      Revised Asset Management Plans 2024-2034..................................... 427

Attachment 8:      Existing Pricing Policy............................................................................ 709

9.3         Revocation of Policies

Attachment 1:      Former Manly Council - Closed Circuit Television (CCTV) on Public Land Policy...................................................................................................... 714

Attachment 2:      Former Pittwater Council - Closed Circuit Television (CCTV) Policy... 717

9.4         Suspension of the Alcohol Free Zone in Manly CBD Area for Manly Jazz 2024

Attachment 1:      Suspension of the Alcohol Free Zone in Manly CBD Area - Site Map - Manly Jazz 2024............................................................................................... 719

10.1       Mona Vale Community and Cultural Precinct

Attachment 1:      Mona Vale Community & Cultural Precinct - Operational Model and Business Plan - Final Report................................................................................. 720

10.2       Community Safety Advisory Committee - Confirmed Minutes of 15 February 2024

Attachment 1:      Minutes - Community Safety Advisory Committee - 15 February 2024 778

11.1       Eco Schools Grants 2024 Allocation of Funding

Attachment 1:      Eco Schools Grant 2024 Applications Recommended for Funding...... 787

12.1       Outcome of Public Exhibition - My Place: Manly (Manly Place Plan)

Attachment 1:      Final document - My Place: Manly........................................................ 790

Attachment 2:      Community Engagement Report - My Place:Manly.............................. 930

12.2       Public Exhibition - Draft Northern Beaches Section 7.12 Contributions Plan 2024

Attachment 1:      Draft Northern Beaches Section 7.12 Contributions Plan 2024........... 961

12.3       Review of Affordable Housing Policy and Contributions Scheme to implement a flat rate affordable housing contribution

Attachment 1:      Affordable Housing Policy..................................................................... 997

Attachment 2:      Affordable Housing Policy Action Plan.................................................. 999

Attachment 3:      Notice of Motion - Housing Affordability on the Northern Beaches.... 1001

Attachment 4:      Council Affordable Housing Briefing Summary Report....................... 1003

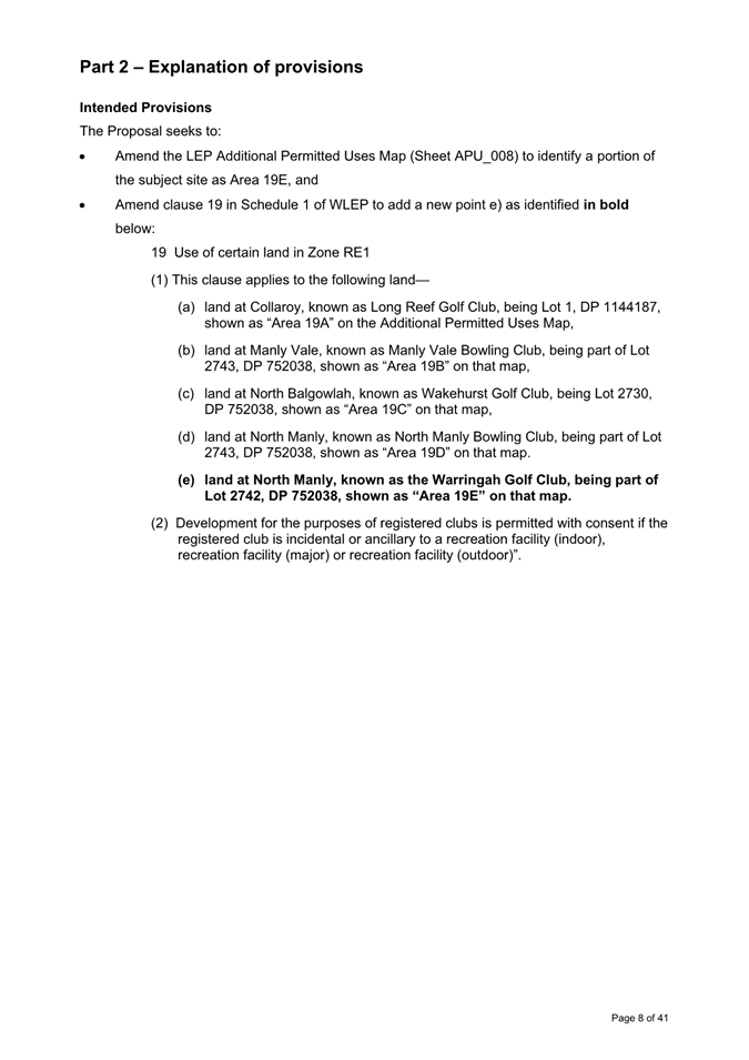
12.4       Outcome of Public Exhibition - Planning Proposal at Warringah Recreation Centre PEX2023/0002

Attachment 1:      GHD Planning Proposal for Warringah Recreation Centre Submissions Report (May 2024)............................................................................... 1008

Attachment 2:      Planning Proposal for adoption........................................................... 1029

Attachment 3:      Procure Group Probity Report May 2024............................................ 1070

12.5       Response to Notice of Motion No 6/2024 - Ticketless Parking System

Attachment 1:      Letter Hon Courtney Houssos MLC, Minister for Finance.................. 1076

Attachment 2:      Letter to Council from Commissioner of Fines Administration............ 1078

Attachment 3:      Letter from LG NSW to Hon Courtney Houssos MLC, Minister for Finance                                                                                                              1080

Attachment 4:      Parking Enforcement Process............................................................. 1082

Attachment 5:      Examples of Hardcopy and ticketless fines......................................... 1086

13.1       Proposed Road Reserve Closure and Purchase of Council Land adjoining 133 Fisher Road North, Cromer

Attachment 1:      Proposed Road Reserve Closure Plan adjacent to 133 Fisher Road North, Cromer................................................................................................. 1089

14.7       Notice of Motion No 26/2024 - Youth Mental Health Facilities and Services on the Northern Beaches

Attachment 1:      Explanatory Attachments..................................................................... 1090


  Attachment 1 : Community and Stakeholder Engagement Report - ITEM 9.1 - Northern Beaches Council Meeting - 25 June 2024






























A screenshot of a computer

Description automatically generated

A close-up of a document

Description automatically generated

A screenshot of a computer

Description automatically generated

A screenshot of a computer

Description automatically generated

A screenshot of a computer

Description automatically generated

A screenshot of a computer

Description automatically generated

A screenshot of a computer

Description automatically generated

A screenshot of a document

Description automatically generated

A screenshot of a management plan

Description automatically generated

A screenshot of a document

Description automatically generated


A document with text on it

Description automatically generated

A document with text on it

Description automatically generated

A close-up of a document

Description automatically generated

A close-up of a document

Description automatically generated

A close-up of a document

Description automatically generated

A close-up of a document

Description automatically generated

A document with text on it

Description automatically generated

A paper with text on it

Description automatically generated

A close-up of a map of a building

Description automatically generated

A close-up of a document

Description automatically generated

A close-up of a document

Description automatically generated

A close-up of a document

Description automatically generated

A close-up of a document

Description automatically generated

A screenshot of a document

Description automatically generated

A close-up of a document

Description automatically generated

A document with text on it

Description automatically generated

A document with text on it

Description automatically generated

A document with text on it

Description automatically generated

A close-up of a document

Description automatically generated

A close-up of a document

Description automatically generated

A document with text on it

Description automatically generated

A document with text on it

Description automatically generated

A close-up of a document

Description automatically generated

A close-up of a document

Description automatically generated

A close-up of a document

Description automatically generated

A close-up of a document

Description automatically generated

A close-up of a document

Description automatically generated

A close-up of a document

Description automatically generated

A document with text on it

Description automatically generated

A document with text on it

Description automatically generated

A white background with black dots

Description automatically generated

A close-up of a document

Description automatically generated

A screenshot of a white page

Description automatically generated

A close-up of a document

Description automatically generated

A close-up of a document

Description automatically generated

A close-up of a document

Description automatically generated

A close-up of a document

Description automatically generated

A document with text on it

Description automatically generated

A close-up of a document

Description automatically generated

A close-up of a document

Description automatically generated

A close-up of a document

Description automatically generated

A close-up of a document

Description automatically generated

A close-up of a document

Description automatically generated

A close-up of a letter

Description automatically generated

A document with text on it

Description automatically generated

A screenshot of a document

Description automatically generated

A close-up of a document

Description automatically generated

A close up of a document

Description automatically generated

A close-up of a paper

Description automatically generated

A close-up of a document

Description automatically generated

A close-up of a document

Description automatically generated

A document with text on it

Description automatically generated

A close-up of a document

Description automatically generated


  Attachment 2 : Proposed changes to the documents since exhibition - ITEM 9.1 - Northern Beaches Council Meeting - 25 June 2024

A screenshot of a document

Description automatically generated

A screenshot of a computer

Description automatically generated

A screenshot of a computer screen

Description automatically generated

A close-up of a document

Description automatically generated

A screenshot of a computer

Description automatically generated

A close-up of a document

Description automatically generated

A screenshot of a computer

Description automatically generated

A white and blue chart with black text

Description automatically generated

A blue and green chart with white text

Description automatically generated

A screenshot of a computer screen

Description automatically generated


  Attachment 3 : Revised Delivery Program 2024-2028 and Operational Plan 2024/25 - ITEM 9.1 - Northern Beaches Council Meeting - 25 June 2024

A group of children playing in a water park

Description automatically generated

A person holding a plant

Description automatically generated

A white background with black text

Description automatically generated

A group of people looking at something in the water

Description automatically generated

A screenshot of a computer

Description automatically generated

A group of people on a beach

Description automatically generated

A group of people on a beach

Description automatically generated

A person in a suit and tie

Description automatically generated

A close-up of a website

Description automatically generated

A person in a suit and tie

Description automatically generated

A screenshot of a white sheet

Description automatically generated

A pie chart with numbers and text

Description automatically generated

A close-up of a pie chart

Description automatically generated

A map of the united states

Description automatically generated

A screenshot of a graph

Description automatically generated

A group of people walking on a path next to a body of water

Description automatically generated

A group of people walking on a sidewalk

Description automatically generated

A group of people in suits

Description automatically generated

A group of people in a website

Description automatically generated

A white paper with black text

Description automatically generated

A chart of different colored squares

Description automatically generated with medium confidence

A group of garbage trucks in a parking lot

Description automatically generated

A group of trucks next to a body of water

Description automatically generated

A close-up of a document

Description automatically generated

A diagram of a company

Description automatically generated

A close-up of a diagram

Description automatically generated

A close-up of a computer screen

Description automatically generated

A screenshot of a computer

Description automatically generated

A close-up of a website

Description automatically generated

A screenshot of a computer

Description automatically generated

A close-up of a document

Description automatically generated

A person pointing at a machine

Description automatically generated

A person in a blue jacket

Description automatically generated

A screenshot of a website

Description automatically generated

A screenshot of a computer

Description automatically generated

A page of a brochure

Description automatically generated

A close-up of a form

Description automatically generated

A person holding a watering can

Description automatically generated

A close-up of a document

Description automatically generated

A group of people in a booklet

Description automatically generated

A close-up of a receipt

Description automatically generated

A close-up of a document

Description automatically generated

A screenshot of a document

Description automatically generated

A screenshot of a website

Description automatically generated

A close-up of a receipt

Description automatically generated

A yellow sign with black text

Description automatically generated

A screenshot of a document

Description automatically generated

A person on a bicycle

Description automatically generated

A screenshot of a website

Description automatically generated

A page of a brochure

Description automatically generated

A close-up of a document

Description automatically generated

A close-up of a receipt

Description automatically generated

A screenshot of a document

Description automatically generated

A person and a child

Description automatically generated

A close-up of a receipt

Description automatically generated

A group of children jumping in the air

Description automatically generated

A screenshot of a document

Description automatically generated

A close-up of a book

Description automatically generated

A close-up of a document

Description automatically generated

A group of people sitting in a library

Description automatically generated

A screenshot of a document

Description automatically generated

A brochure with text and images

Description automatically generated

A close-up of a document

Description automatically generated

A building with trees and a walkway

Description automatically generated

A close-up of a document

Description automatically generated

A close-up of a website

Description automatically generated

A close-up of a document

Description automatically generated

A house on the water

Description automatically generated

A screenshot of a document

Description automatically generated

A person holding a bottle

Description automatically generated

A close-up of a document

Description automatically generated

Two dogs on leashes on a walk

Description automatically generated

A close-up of a document

Description automatically generated

A page of a brochure

Description automatically generated

A close-up of a document

Description automatically generated

A screenshot of a document

Description automatically generated

A close-up of a document

Description automatically generated

A group of people in kayaks on water

Description automatically generated

A close-up of a document

Description automatically generated

A group of people sitting at a table

Description automatically generated

A screenshot of a computer

Description automatically generated

A page of a brochure

Description automatically generated

A close-up of a receipt

Description automatically generated

A close-up of a document

Description automatically generated

A close-up of a document

Description automatically generated

A person using a shovel to dig a road

Description automatically generated

A bus stop and a road

Description automatically generated with medium confidence

A screenshot of a computer

Description automatically generated

A screenshot of a document

Description automatically generated

A person driving a green roller on a road

Description automatically generated

A close-up of a document

Description automatically generated

A screenshot of a website

Description automatically generated

A close-up of a receipt

Description automatically generated

A close-up of a receipt

Description automatically generated

A close-up of a receipt

Description automatically generated

A building with a glass roof

Description automatically generated

A close-up of a document

Description automatically generated

A close-up of a conference table

Description automatically generated

A screenshot of a computer

Description automatically generated

A person wearing a headset

Description automatically generated

A close-up of a document

Description automatically generated

A person smiling at another person

Description automatically generated

A close-up of a document

Description automatically generated

A screenshot of a website

Description automatically generated

A close-up of a document

Description automatically generated

A conference room with a table with microphones

Description automatically generated

A close-up of a document

Description automatically generated

A group of people talking in a meeting

Description automatically generated

A screenshot of a computer

Description automatically generated

A close-up of a document

Description automatically generated

A screenshot of a document

Description automatically generated

A person in a boat on the water

Description automatically generated

A person in a canoe with the sun shining through

Description automatically generated

A close-up of a document

Description automatically generated

A close-up of a document

Description automatically generated

A screenshot of a computer

Description automatically generated

A building with lights and trees

Description automatically generated

A pie chart with numbers and a few words

Description automatically generated with medium confidence

A graph with different colored bars

Description automatically generated

A colorful circle with numbers and text

Description automatically generated

A close-up of a document

Description automatically generated

A group of people outside a building

Description automatically generated

A screenshot of a document

Description automatically generated

A screenshot of a map

Description automatically generated

A screenshot of a computer

Description automatically generated

A close-up of a document

Description automatically generated

A close-up of a document

Description automatically generated

A screenshot of a computer

Description automatically generated

A close-up of a document

Description automatically generated

A close-up of a document

Description automatically generated

A close-up of a document

Description automatically generated

A screenshot of a document

Description automatically generated

A close-up of a document

Description automatically generated

A close-up of a receipt

Description automatically generated

A close-up of a document

Description automatically generated

A close-up of a document

Description automatically generated

A screenshot of a document

Description automatically generated

A screenshot of a document

Description automatically generated

A screenshot of a computer screen

Description automatically generated

A screenshot of a document

Description automatically generated

A close-up of a document

Description automatically generated

A screenshot of a document

Description automatically generated

A close-up of a document

Description automatically generated

A close-up of a document

Description automatically generated

A screenshot of a survey

Description automatically generated

A screenshot of a survey

Description automatically generated

A dock with boats on the water

Description automatically generated

A blue tarp over a building

Description automatically generated

A building with solar panels on the roof

Description automatically generated

A close-up of a document

Description automatically generated

A close-up of a document

Description automatically generated

A close-up of a list

Description automatically generated

A close-up of a document

Description automatically generated

A close-up of a document

Description automatically generated

A close-up of a document

Description automatically generated

A close-up of a document

Description automatically generated

A close-up of a list

Description automatically generated

A close-up of a document

Description automatically generated

A close-up of a list

Description automatically generated

A close-up of a document

Description automatically generated

A screenshot of a computer screen

Description automatically generated

A white background with black text

Description automatically generated


  Attachment 4 : Revised Fees and Charges including Pricing Methodology 2024/25 - ITEM 9.1 - Northern Beaches Council Meeting - 25 June 2024

A group of people playing with water in a park

Description automatically generated

A close-up of a document

Description automatically generated

A diagram of a company

Description automatically generated

A close-up of a chart

Description automatically generated

A screenshot of a computer

Description automatically generated

A blue text on a white background

Description automatically generated

A page of a computer program

Description automatically generated

A screenshot of a computer

Description automatically generated

A white page with blue text

Description automatically generated

A screenshot of a computer

Description automatically generated

A white sheet of paper with text

Description automatically generated

A white sheet with black text

Description automatically generated

A white sheet with black text

Description automatically generated

A white sheet with black text

Description automatically generated

A white sheet with black text

Description automatically generated

A white sheet of paper with text

Description automatically generated

A white sheet of paper with blue text

Description automatically generated

A white sheet of paper with text

Description automatically generated

A screenshot of a document

Description automatically generated

A white sheet with black text

Description automatically generated

A white sheet with black text

Description automatically generated

A screenshot of a document

Description automatically generated

A white sheet with black text

Description automatically generated

A white sheet with blue text

Description automatically generated

A white sheet with black text

Description automatically generated

A white sheet of paper with text

Description automatically generated

A screenshot of a computer

Description automatically generated

A white sheet with black text

Description automatically generated

A white sheet with blue text

Description automatically generated

A white sheet with black text

Description automatically generated

A screenshot of a document

Description automatically generated

A white sheet with black text

Description automatically generated

A white sheet of paper with blue text

Description automatically generated

A white sheet of paper with text

Description automatically generated

A white sheet with black text

Description automatically generated

A white sheet with black text

Description automatically generated

A white sheet with black text

Description automatically generated

A white sheet of paper with text

Description automatically generated

A screenshot of a document

Description automatically generated

A white sheet with black text

Description automatically generated

A white sheet with black text

Description automatically generated

A white sheet with blue text

Description automatically generated

A white sheet with black text

Description automatically generated

A white sheet with black text

Description automatically generated

A white sheet with black text

Description automatically generated

A white sheet with black text

Description automatically generated

A white sheet of paper with text

Description automatically generated

A white sheet with black text

Description automatically generated

A white sheet with black text

Description automatically generated

A document with text and numbers

Description automatically generated

A white sheet with black text

Description automatically generated

A screenshot of a document

Description automatically generated

A white sheet of paper with text

Description automatically generated

A white sheet of paper with text

Description automatically generated

A white sheet of paper with black text

Description automatically generated

A document with text and numbers

Description automatically generated

A white sheet with blue text

Description automatically generated

A white sheet with black text

Description automatically generated

A document with text on it

Description automatically generated

A white sheet of paper with text

Description automatically generated

A white sheet of paper with text

Description automatically generated

A white sheet with black text

Description automatically generated

A white sheet with black text

Description automatically generated

A white sheet of paper with text

Description automatically generated

A document with text and numbers

Description automatically generated

A white sheet of paper with black text

Description automatically generated

A white sheet with black text

Description automatically generated

A white sheet with black text

Description automatically generated

A white sheet with black text

Description automatically generated

A white sheet with black text

Description automatically generated

A white sheet with blue text

Description automatically generated

A white sheet of paper with black text

Description automatically generated

A white sheet with black text

Description automatically generated

A white sheet with black text

Description automatically generated

A white sheet of paper with black text

Description automatically generated

A white sheet of paper with black text

Description automatically generated

A screenshot of a document

Description automatically generated

A white sheet with black text

Description automatically generated

A white sheet with black text

Description automatically generated

A white sheet of paper with text

Description automatically generated

A white sheet with black text

Description automatically generated

A screenshot of a document

Description automatically generated

A white sheet with black text

Description automatically generated

A white sheet with black text

Description automatically generated

A document with text and numbers

Description automatically generated

A white sheet with black text

Description automatically generated

A white sheet with black text

Description automatically generated

A white sheet with black text

Description automatically generated

A white sheet with black text

Description automatically generated

A white sheet with black text

Description automatically generated

A white sheet of paper with text

Description automatically generated

A screenshot of a document

Description automatically generated

A white sheet of paper with text

Description automatically generated

A document with text and numbers

Description automatically generated

A white sheet with black text

Description automatically generated

A white sheet of paper with black text

Description automatically generated

A white sheet with black text

Description automatically generated

A white sheet of paper with text

Description automatically generated

A white sheet with black text

Description automatically generated

A screenshot of a computer

Description automatically generated


  Attachment 5 : Revised Long-Term Financial Plan 2024-2034 - ITEM 9.1 - Northern Beaches Council Meeting - 25 June 2024

A hand holding a large white sign with a road and trees on the side

Description automatically generated with medium confidence

A close-up of a book

Description automatically generated

A close-up of a document

Description automatically generated

A page of a document

Description automatically generated

A screenshot of a diagram

Description automatically generated

A screenshot of a computer

Description automatically generated

A close-up of a document

Description automatically generated

A close-up of a document

Description automatically generated

A close-up of a document

Description automatically generated

A page of a document

Description automatically generated

A screenshot of a white and yellow page

Description automatically generated

A close-up of a document

Description automatically generated

A page of a document

Description automatically generated

A page of a document

Description automatically generated

A close-up of a document

Description automatically generated

A close-up of a document

Description automatically generated

A page of a document

Description automatically generated

A page of a document

Description automatically generated

A page of a document

Description automatically generated

A graph of a graph

Description automatically generated with medium confidence

A page of a document

Description automatically generated

A page of a document

Description automatically generated

A document with text and images

Description automatically generated

A close-up of a document

Description automatically generated

A close-up of a document

Description automatically generated

A close-up of a document

Description automatically generated

A document with text and numbers

Description automatically generated

A close-up of a document

Description automatically generated

A screenshot of a document

Description automatically generated

A close-up of a document

Description automatically generated

A close-up of a document

Description automatically generated

A close-up of a document

Description automatically generated

A graph on a white sheet

Description automatically generated with medium confidence

A graph with red and blue lines

Description automatically generated

A graph with red and blue lines

Description automatically generated

A screenshot of a book

Description automatically generated

A white background with red text

Description automatically generated

A screenshot of a computer

Description automatically generated

A screenshot of a data sheet

Description automatically generated

A screenshot of a spreadsheet

Description automatically generated

A screenshot of a computer

Description automatically generated

A screenshot of a document

Description automatically generated

A screenshot of a spreadsheet

Description automatically generated

A table with numbers and text

Description automatically generated with medium confidence

A document with text and numbers

Description automatically generated

A screenshot of a computer

Description automatically generated

A screenshot of a computer

Description automatically generated

A white background with blue text

Description automatically generated

A screenshot of a computer screen

Description automatically generated

A screenshot of a spreadsheet

Description automatically generated

A screenshot of a spreadsheet

Description automatically generated

A screenshot of a computer

Description automatically generated

A screenshot of a computer

Description automatically generated

A screenshot of a spreadsheet

Description automatically generated

A spreadsheet with numbers and a few words

Description automatically generated

A document with text and images

Description automatically generated

A screenshot of a computer

Description automatically generated

A screenshot of a computer

Description automatically generated

A blue and white chart with black text

Description automatically generated

A screenshot of a computer

Description automatically generated


  Attachment 6 : Revised Asset Management Plans 2024-2034 - ITEM 9.1 - Northern Beaches Council Meeting - 25 June 2024

A group of people running on a bridge over water

Description automatically generated

A document with text and images

Description automatically generated with medium confidence

A list of tasks with text

Description automatically generated with medium confidence

A white paper with black text

Description automatically generated

A screenshot of a computer

Description automatically generated

A document with text on it

Description automatically generated

A blue and white sheet of paper with text

Description automatically generated

A close-up of a document

Description automatically generated

A close-up of a document

Description automatically generated

A screenshot of a document

Description automatically generated

A screenshot of a document

Description automatically generated

A document with a bar chart and text

Description automatically generated

A document with black text

Description automatically generated

A screenshot of a graph

Description automatically generated

A document with text and numbers

Description automatically generated

A close-up of a document

Description automatically generated

A document with text on it

Description automatically generated

A close-up of a document

Description automatically generated

A document with a pie chart

Description automatically generated

A document with text and a graph

Description automatically generated

A document with text on it

Description automatically generated

A document with text on it

Description automatically generated

A document with text on it

Description automatically generated

A document with text on it

Description automatically generated

A document with black text

Description automatically generated

A close-up of a document

Description automatically generated

A document with text on it

Description automatically generated

A document with text and a blue and purple rectangle

Description automatically generated

A screenshot of a document

Description automatically generated

A document with text and a chart

Description automatically generated with medium confidence

A close-up of a document

Description automatically generated


A screenshot of a computer

Description automatically generated

A close-up of a computer screen

Description automatically generated

A close-up of a computer screen

Description automatically generated

A close-up of a document

Description automatically generated


A close-up of a document

Description automatically generated

A document with text on it

Description automatically generated

A close-up of a document

Description automatically generated

A close-up of a document

Description automatically generated

A document with text on it

Description automatically generated

A document with text on it

Description automatically generated

A paper with text on it

Description automatically generated

A document with text on it

Description automatically generated

A document with text on it

Description automatically generated

A document with text on it

Description automatically generated

A screenshot of a document

Description automatically generated

A screenshot of a graph

Description automatically generated

A document with text on it

Description automatically generated

A document with text and numbers

Description automatically generated

A close-up of a graph

Description automatically generated

A document with text and numbers

Description automatically generated with medium confidence

A document with text on it

Description automatically generated

A close-up of a document

Description automatically generated

A document with text on it

Description automatically generated

A close-up of a document

Description automatically generated

A document with text and numbers

Description automatically generated

A document with text on it

Description automatically generated

A document with text and a few other text

Description automatically generated with medium confidence


A close-up of a table

Description automatically generated

A blue and white text box

Description automatically generated


A document with text and numbers

Description automatically generated

A document with text on it

Description automatically generated

A document with text and numbers

Description automatically generated

A document with text and numbers

Description automatically generated

A document with text and numbers

Description automatically generated

A screenshot of a document

Description automatically generated

A document with text and numbers

Description automatically generated


A screenshot of a computer screen

Description automatically generated

A screenshot of a computer screen

Description automatically generated

A screenshot of a spreadsheet

Description automatically generated

A close-up of a chart

Description automatically generated

A table with numbers and a number of numbers

Description automatically generated with medium confidence

A table with numbers and letters

Description automatically generated with medium confidence

A table with numbers and a number of tables

Description automatically generated with medium confidence

A close-up of a chart

Description automatically generated

A table with numbers and letters

Description automatically generated with medium confidence

A screenshot of a chart

Description automatically generated

A table with numbers and a few different colored squares

Description automatically generated with medium confidence

A close-up of a chart

Description automatically generated

A table with numbers and text

Description automatically generated with medium confidence

A screenshot of a computer

Description automatically generated

A table of financial statistics

Description automatically generated with medium confidence

A close-up of a chart

Description automatically generated

A table with numbers and letters

Description automatically generated

A close-up of a chart

Description automatically generated

A graph of a financial report

Description automatically generated with medium confidence

A graph of a graph of a company

Description automatically generated with medium confidence


A document with text and numbers

Description automatically generated

A screenshot of a document

Description automatically generated

A screenshot of a computer

Description automatically generated

A screenshot of a document

Description automatically generated

A close-up of a document

Description automatically generated

A screenshot of a computer

Description automatically generated

A screenshot of a computer

Description automatically generated

A document with text on it

Description automatically generated

A diagram of a diagram

Description automatically generated with medium confidence


A document with text and cross-sections

Description automatically generated with medium confidence


























































































































































































  Attachment 8 : Existing Pricing Policy - ITEM 9.1 - Northern Beaches Council Meeting - 25 June 2024






  Attachment 1 : Former Manly Council - Closed Circuit Television (CCTV) on Public Land Policy - ITEM 9.3 - northern beaches council meeting - 25 June 2024




  Attachment 2 : Former Pittwater Council - Closed Circuit Television (CCTV) Policy - ITEM 9.3 - northern beaches council meeting - 25 June 2024



  Attachment 1 : Suspension of the Alcohol Free Zone in Manly CBD Area - Site Map - Manly Jazz 2024 - ITEM 9.4 - Northern Beaches Council Meeting - 25 June 2024


  Attachment 1 : Mona Vale Community & Cultural Precinct - Operational Model and Business Plan - Final Report - ITEM 10.1 - northern beaches council meeting - 25 June 2024



























































  Attachment 1 : Minutes - Community Safety Advisory Committee - 15 February 2024 - ITEM 10.2 - northern beaches council meeting - 25 June 2024










  Attachment 1 : Eco Schools Grant 2024 Applications Recommended for Funding - ITEM 11.1 - northern beaches council meeting - 25 June 2024




  Attachment 1 : Final document - My Place: Manly - ITEM 12.1 - Northern Beaches Council Meeting - 25 June 2024













































































































































  Attachment 2 : Community Engagement Report - My Place:Manly - ITEM 12.1 - northern beaches council meeting - 25 June 2024
































  Attachment 1 : Draft Northern Beaches Section 7.12 Contributions Plan 2024 - ITEM 12.2 - Northern Beaches Council Meeting - 25 June 2024





































  Attachment 1 : Affordable Housing Policy - ITEM 12.3 - northern beaches council meeting - 25 June 2024



  Attachment 2 : Affordable Housing Policy Action Plan - ITEM 12.3 - northern beaches council meeting - 25 June 2024



  Attachment 3 : Notice of Motion - Housing Affordability on the Northern Beaches - ITEM 12.3 - northern beaches council meeting - 25 June 2024



  Attachment 4 : Council Affordable Housing Briefing Summary Report - ITEM 12.3 - northern beaches council meeting - 25 June 2024






  Attachment 1 : GHD Planning Proposal for Warringah Recreation Centre Submissions Report (May 2024) - ITEM 12.4 - northern beaches council meeting - 25 June 2024






















  Attachment 2 : Planning Proposal for adoption - ITEM 12.4 - northern beaches council meeting - 25 June 2024










































  Attachment 3 : Procure Group Probity Report May 2024 - ITEM 12.4 - northern beaches council meeting - 25 June 2024







  Attachment 1 : Letter Hon Courtney Houssos MLC, Minister for Finance - ITEM 12.5 - northern beaches council meeting - 25 June 2024



  Attachment 2 : Letter to Council from Commissioner of Fines Administration - ITEM 12.5 - northern beaches council meeting - 25 June 2024



  Attachment 3 : Letter from LG NSW to Hon Courtney Houssos MLC, Minister for Finance - ITEM 12.5 - northern beaches council meeting - 25 June 2024



  Attachment 4 : Parking Enforcement Process - ITEM 12.5 - northern beaches council meeting - 25 June 2024





  Attachment 5 : Examples of Hardcopy and ticketless fines - ITEM 12.5 - Northern Beaches Council Meeting - 25 June 2024




  Attachment 1 : Proposed Road Reserve Closure Plan adjacent to 133 Fisher Road North, Cromer - ITEM 13.1 - northern beaches council meeting - 25 June 2024

 


  Attachment 1 : Explanatory Attachments - ITEM 14.7 - Northern Beaches Council Meeting - 25 June 2024