Attachment Booklet
Northern Beaches Council Meeting
Tuesday 17 February 2026
TABLE OF CONTENTS
Item Subject
No
8.1 Revocation of Communications Policy
Attachment 1: Communications Policy - November 2019 - for revoking.......................... 3
8.2 Audit Risk and Improvement Committee Confirmed Minutes - September 2025
Attachment 1: ARIC Minutes - Ordinary 9 September 2025............................................ 8
Attachment 2: ARIC Minutes - Extraordinary 9 September 2025................................... 23
8.3 Quarterly Review - December 2025
Attachment 1: Quarterly Report on Service Performance - December 2025................. 30
Attachment 2: Quarterly Budget Review Statement - December 2025........................ 112
Attachment 3: Stronger Communities Funds - December 2025.................................. 131
9.1 Financial Assistance - Northern Beaches Women's Shelter
Attachment 1: Outcome Reports & Financial Acquittals 2023-2025............................ 133
Attachment 2: Annual Report FY2425.......................................................................... 181
10.2 Response to Notice of Motion No 34/2025 - Humane Alternatives to 1080 Poison for the Management of Feral Animals
Attachment 1: Comparative Assessment of Fox Control Methods............................... 206
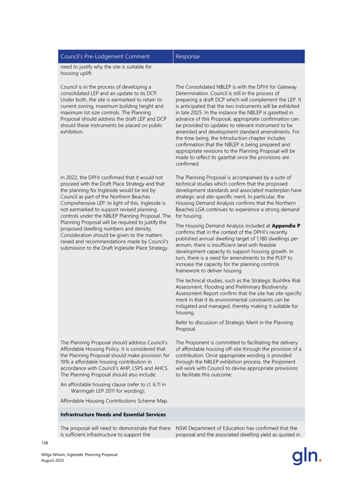
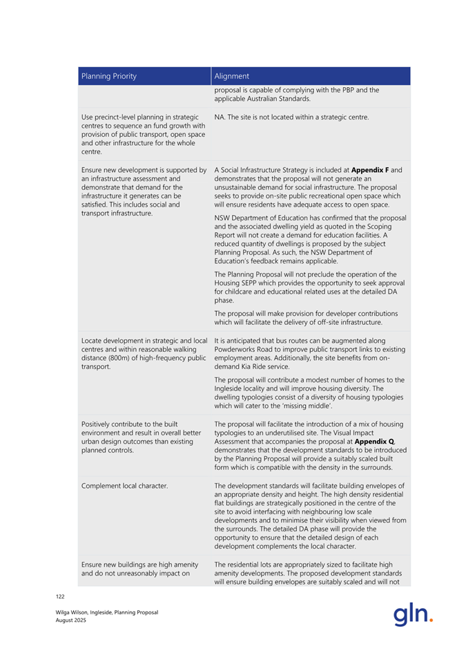
11.1 Planning Proposal - 1-9 Wilson Avenue, 7-14 Wilga Street and 212-222 Powderworks Road, Ingleside (PEX2025/0001)
Attachment 1: Planning Proposal submitted by GLN Planning.................................... 211
Attachment 2: Assessment of Planning Proposal PEX2025/0001............................... 369
Attachment 3: Northern Beaches Local Planning Panel Minutes - 17 December 2025 480
Attachment 4: Assessment of additional documentation submitted............................. 485
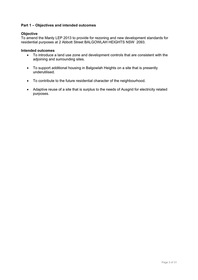
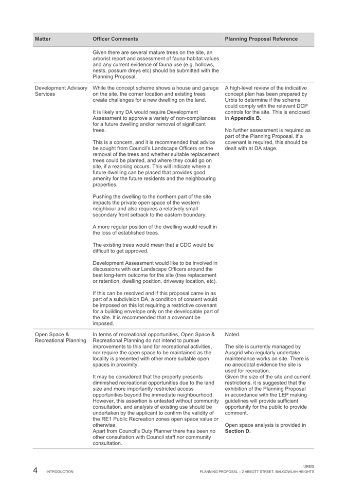
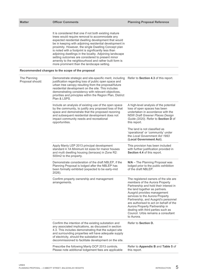
11.2 Planning Proposal - 2 Abbott Street Balgowlah Heights
Attachment 1: Planning Proposal submitted by Urbis Consultants.............................. 488
Attachment 2: Amended Planning Proposal/ Assessment Report seeking Gateway determination......................................................................................... 604
Attachment 3: Northern Beaches Local Planning Panel MInutes................................ 635
11.3 Northern Beaches Business Industry and Stakeholder Committee Confirmed Minutes - 12 November 2025
Attachment 1: Northern Beaches Business & Industry Stakeholder Committee - Minutes - Wed 12 Nov 2025.................................................................................. 643
11.4 Fire & Rescue NSW Inspection Report - Pittwater Road Brookvale
Attachment 1: Fire & Rescue NSW Inspection Report dated 8 September 2025 - Pittwater Road Brookvale..................................................................................... 648
Attachment 2: Notice of Intention to give an Order dated 23 October 2025 - Pittwater Road Brookvale............................................................................................... 651
12.1 Revocation of Tennis Liaison Committee Policy and Management of Tennis Facilities Policy
Attachment 1: Tennis Liaison Committee (Policy No 101)........................................... 656
Attachment 2: Management of Tennis Facilities Policy................................................ 658
14.1 Notice of Rescission 4/2025 - Item 9.2 - Outcome of Public Exhibition - Draft Code of Meeting Practice
Attachment 1: Notice of Rescission.............................................................................. 661
Attachment 2: December Council Meeting - Item 9.2 Outcome of Public Exhibition - Draft Code of Meeting Practice...................................................................... 663
Attachment 1 : Communications Policy - November 2019 - for revoking - ITEM 8.1 - Northern Beaches Council Meeting - 17 February 2026

Attachment 1 : ARIC Minutes - Ordinary 9 September 2025 - ITEM 8.2 - Northern Beaches Council Meeting - 17 February 2026

Attachment 2 : ARIC Minutes - Extraordinary 9 September 2025 - ITEM 8.2 - Northern Beaches Council Meeting - 17 February 2026

Attachment 1 : Quarterly Report on Service Performance - December 2025 - ITEM 8.3 - Northern Beaches Council Meeting - 17 February 2026

Attachment 2 : Quarterly Budget Review Statement - December 2025 - ITEM 8.3 - Northern Beaches Council Meeting - 17 February 2026

Attachment 3 : Stronger Communities Funds - December 2025 - ITEM 8.3 - Northern Beaches Council Meeting - 17 February 2026

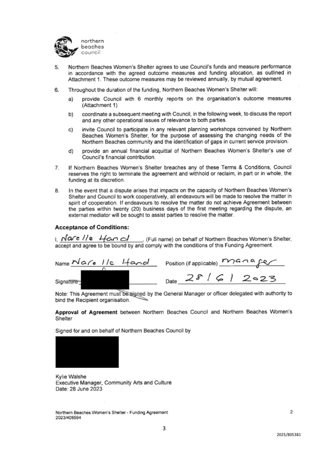
Attachment 1 : Outcome Reports & Financial Acquittals 2023-2025 - ITEM 9.1 - Northern Beaches Council Meeting - 17 February 2026

Attachment 2 : Annual Report FY2425 - ITEM 9.1 - Northern Beaches Council Meeting - 17 February 2026

Attachment 1 : Comparative Assessment of Fox Control Methods - ITEM 10.2 - Northern Beaches Council Meeting - 17 February 2026

Attachment 1 : Planning Proposal submitted by GLN Planning - ITEM 11.1 - Northern Beaches Council Meeting - 17 February 2026

Attachment 2 : Assessment of Planning Proposal PEX2025/0001 - ITEM 11.1 - Northern Beaches Council Meeting - 17 February 2026

Attachment 3 : Northern Beaches Local Planning Panel Minutes - 17 December 2025 - ITEM 11.1 - Northern Beaches Council Meeting - 17 February 2026

Attachment 4 : Assessment of additional documentation submitted - ITEM 11.1 - Northern Beaches Council Meeting - 17 February 2026

Attachment 1 : Planning Proposal submitted by Urbis Consultants - ITEM 11.2 - Northern Beaches Council Meeting - 17 February 2026

Attachment 2 : Amended Planning Proposal/ Assessment Report seeking Gateway determination - ITEM 11.2 - Northern Beaches Council Meeting - 17 February 2026

Attachment 3 : Northern Beaches Local Planning Panel MInutes - ITEM 11.2 - Northern Beaches Council Meeting - 17 February 2026

Attachment 1 : Northern Beaches Business & Industry Stakeholder Committee - Minutes - Wed 12 Nov 2025 - ITEM 11.3 - Northern Beaches Council Meeting - 17 February 2026

Attachment 1 : Fire & Rescue NSW Inspection Report dated 8 September 2025 - Pittwater Road Brookvale - ITEM 11.4 - Northern Beaches Council Meeting - 17 February 2026

Attachment 2 : Notice of Intention to give an Order dated 23 October 2025 - Pittwater Road Brookvale - ITEM 11.4 - Northern Beaches Council Meeting - 17 February 2026

Attachment 1 : Tennis Liaison Committee (Policy No 101) - ITEM 12.1 - Northern Beaches Council Meeting - 17 February 2026

Attachment 2 : Management of Tennis Facilities Policy - ITEM 12.1 - Northern Beaches Council Meeting - 17 February 2026

Attachment 1 : Notice of Rescission - ITEM 14.1 - Northern Beaches Council Meeting - 17 February 2026
